CITForum Море(!) аналитической информации!
IT-консалтинг Software Engineering Программирование СУБД Безопасность Internet Сети ОС Hardware

1-1b.gif

1-2b.gif

1-3b.gif

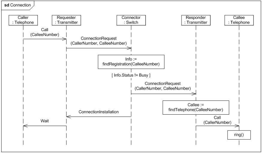
Рис. 1. Сценарии системы мобильной связи