CITForum Море(!) аналитической информации!
IT-консалтинг Software Engineering Программирование СУБД Безопасность Internet Сети ОС Hardware
2b.gif

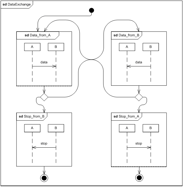
Рис. 2. Спецификация модельной системы обмена данными