CITForum Море(!) аналитической информации!
IT-консалтинг Software Engineering Программирование СУБД Безопасность Internet Сети ОС Hardware
12b.jpg

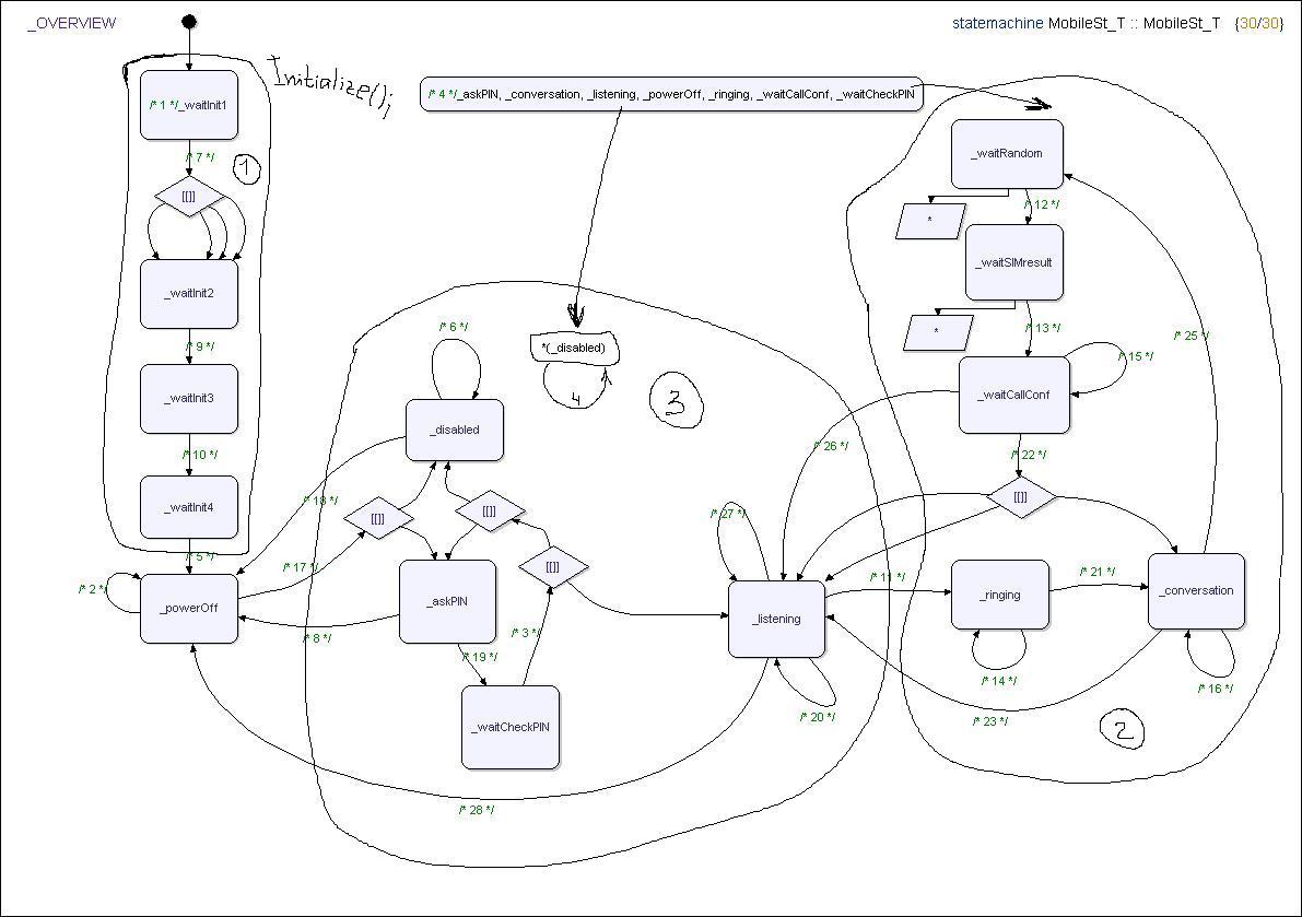
Рис. 12. Краткое описание всего конечного автомата