CITForum Море(!) аналитической информации!
IT-консалтинг Software Engineering Программирование СУБД Безопасность Internet Сети ОС Hardware
14b.jpg

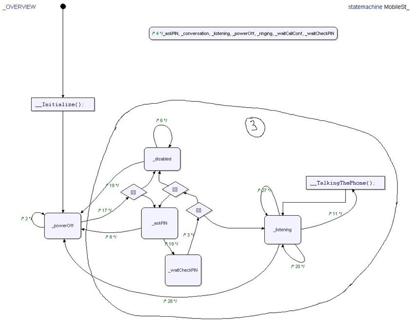
Рис. 14. Выделение метода TalkingThePhone