CITForum Море(!) аналитической информации!
IT-консалтинг Software Engineering Программирование СУБД Безопасность Internet Сети ОС Hardware
17b.jpg

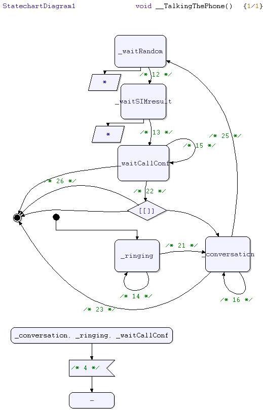
Рис. 17. Метод TalkingThePhone