CITForum Море(!) аналитической информации!
IT-консалтинг Software Engineering Программирование СУБД Безопасность Internet Сети ОС Hardware

6.jpg

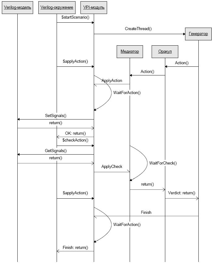
Рисунок 6. Последовательность взаимодействия основных компонентов тестовой системы.