CITForum Море(!) аналитической информации!
IT-консалтинг Software Engineering Программирование СУБД Безопасность Internet Сети ОС Hardware
1999 г

Стандарт онтологического исследования IDEF5

Геннадий Верников, www.vernikov.ru

Исторически, понятие онтологии появилось в одной из ветвей философии, называемой метафизикой, которая изучает устройство реального мира. Основной характерной чертой онтологического анализа является, в частности, разделение реального мира на составляющие и классы объектов (at its joints) и определение их онтологий, или же совокупности фундаментальных свойств, которые определяют их изменения и поведение. Таким образом, естественная наука представляет собой типичный пример онтологического исследования. Например, атомная физика классифицирует и изучает свойства наиболее фундаментальных объектов реального мира, таких как элементарные частицы, а биология, в свою очередь, описывает характерные свойства живых организмов, населяющих планету.

Однако фундаментальные и естественные науки не обладают достаточным инструментарием для того, чтобы полностью охватить область, представляющую интерес для онтологического исследования. Например, существует большое количество сложных формаций или систем, созданных и поддерживаемых человеком, таких как производственные фабрики, военные базы, коммерческие предприятия и т.д. Эти формации представляют собой совокупность взаимосвязанных между собой объектов и процессов, в которых эти объекты тем или иным образом участвуют. Онтологическое исследование подобных сложных систем позволяет накопить ценную информацию об их работе, результаты анализа которой будут иметь решающее мнение при проведении процесса реорганизации существующих и построении новых систем.

Методология IDEF5 обеспечивает наглядное представление данных, полученных в результате обработки онтологических запросов в простой естественной графической форме.

Основные принципы онтологического анализа

Онтологический анализ обычно начинается с составления словаря терминов, который используется при обсуждении и исследовании характеристик объектов и процессов, составляющих рассматриваемую систему, а также создания системы точных определений этих терминов. Кроме того, документируются основные логические взаимосвязи между соответствующими введенным терминам понятиями. В дальнейшем мы не будем делать различия между понятиями и терминами. Результатом этого анализа является онтология системы, или же совокупность словаря терминов, точных их определений взаимосвязей между ними.

Таким образом, онтология включает в себя совокупность терминов и правила, согласно которым эти термины могут быть скомбинированы для построения достоверных утверждений о состоянии рассматриваемой системы в некоторый момент времени. Кроме того, на основе этих утверждений, могут быть сделаны соответствующие выводы, позволяющие вносить изменения в систему, для повышения эффективности её функционирования.

В любой системе существует две основные категории предметов восприятия, такие как сами объекты, составляющие систему (физические и интеллектуальные) и взаимосвязи между этими объектами, характеризующие состояние системы. В терминах онтологии, понятие взаимосвязи, однозначно описывает или, другими словами, является точным дескриптором зависимости между объектами системы в реальном мире, а термины - являются, соответственно, точными дескрипторами самих реальных объектов.

При построении онтологии, в первую очередь происходит создание списка или базы данных дескрипторов и с помощью них, если их набор достаточен, создается модель системы. Таким образом, на начальном этапе должны быть выполнены следующие задачи:

1) Создание и документирования словаря терминов

2) Описание правил и ограничений, согласно которым на базе введенной терминологии формируются достоверные утверждения, описывающие состояние системы.

3) Построение модели, которая на основе существующих утверждений, позволяет формировать необходимые дополнительные утверждения.

Что мы имеем в виду под необходимыми дополнительными утверждениями? Дело в том, что при рассмотрении каждой системы существует огромное количество утверждений, достоверно отображающих ее состояние в различных разрезах, а построенная онтологическим способом модель должна выбирать из них наиболее полезные для эффективного рассмотрения в том или ином контексте. Дополнительно, эта модель помогает описывать поведение объектов и соответствующее изменение взаимосвязей между ними, или, другими словами, поведение системы. Таким образом, онтология представляет собой некий словарь данных, включающий в себя и терминологию и модель поведения системы.

Концепции IDEF5

Процесс построения онтологии, согласно методологии IDEF5 состоит из пяти основных действий:

1) Изучение и систематизирование начальных условий. Это действие устанавливает основные цели и контексты проекта разработки онтологии, а также распределяет роли между членами проекта

2) Сбор и накапливание данных. На этом этапе происходит сбор и накапливание необходимых начальных данных для построения онтологии

3) Анализ данных. Эта стадия заключается в анализе и группировке собранных данных и предназначена для облегчения построения терминологии.

4) Начальное развитие онтологии. На этом этапе формируется предварительная онтология, на основе отобранных данных.

5) Уточнение и утверждение онтологии - Заключительная стадия процесса.

Язык описания онтологий в IDEF5

Для поддержания процесса построения онтологий в IDEF5 существуют специальные онтологические языки: схематический язык (Schematic Language-SL) и язык доработок и уточнений (Elaboration Language-EL). SL является наглядным графическим языком, специально предназначенным для изложения компетентными специалистами в рассматриваемой области системы основных данных в форме онтологической информации (См. рисунок 1). Этот несложный язык позволяет естественным образом представлять основную информацию в начальном развитии онтологии и дополнять существующие онтологии новыми данными. EL представляет собой структурированный текстовой язык, который позволяет детально характеризовать элементы онтологии.

Язык SL позволяет строить разнообразные типы диаграмм и схем в IDEF5. Основная цель всех этих диаграмм - наглядно и визуально представлять основную онтологическую информацию.

Несмотря на кажущееся сходство, семантика и обозначения схематичного языка SL существенно отличается от семантики и обозначений других графических языков. Дело в том, что часть элементов графической схемы SL может быть изменен или вовсе не приниматься во внимание языком EL. Причина этого состоит в том, что основной целью применения SL является создание лишь вспомогательной структурированной конструкции онтологии, и графические элементы SL не несут достаточной информации для полного представления и анализа системы, тем самым они не предназначены для сохранения при конечном этапе проекта. Тщательный анализ, обеспечение полноты представления структуры данных, полученных в результате онтологического исследования, являются задачей применения языка EL.

Обозначения классов, отдельных элементов

Обозначение взаимосвязей и изменения состояния

Обозначение процессов, соединений и перекрестков

Обозначение класса:

Обозначение отдельного элемента:

Обозначение первичных взаимосвязей:

1) Взаимосвязь многие со многими

2) Взаимосвязь двух классов

Обозначение вторичных взаимосвязей между двумя классами:

Обозначения изменения состояния:

1) Медленное изменение

2) Быстрое изменение

3) Мгновенное изменение

Обозначение процесса

Обозначение соединений:

Обозначение перекрестков:

Рисунок 1. Схематические графические изображения IDEF5

Виды схем и диаграмм IDEF5

Как правило, наиболее важные и заметные зависимости между объектами всегда являются преобладающими, когда конкретные люди высказывают свои знания и мнения, касающиеся той или иной системы. Подобные взаимосвязи явным образом описываются языками IDEF5. Всего существует четыре основных вида схем, которые наглядно используются для накопления информации об онтологии в достаточно прозрачной графической форме.

  1. Диаграмма классификации. Диаграмма классификации обеспечивает механизм для логической систематизации знаний, накопленных при изучении системы. Существует два типа таких диаграмм: Диаграмма строгой классификации (Description Subsumption - DS) и диаграмма естественной или видовой классификации (Natural Kind Classification - NKC). Основное отличие диаграммы DS заключается в том, что определяющие свойства классов высшего и всех последующих уровней являются необходимым и достаточным признаком принадлежности объекта к тому или иному классу. На рисунке 2 приведен пример такой диаграммы, построенной на основе тривиальной возможности классификации многоугольников по количеству углов. Из геометрии известно точное математическое определение многоугольника, суть определяющих свойств родительского класса. Определяющим свойством каждого дочернего класса дополнительно является количество углов в многоугольнике. Очевидно, зная это определяющее свойство для любого многоугольника, можно однозначно отнести его к тому или иному дочернему классу. С помощью диаграмм DS, как правило, классифицируются логические объекты.
  2. Диаграммы естественной классификации или же диаграммы NKC, наоборот, не предполагают того, что свойства класса являются необходимым и достаточным признаком для принадлежности к ним тех или иных объектов. В этом виде диаграмм определение свойств класса является более общим. Пример такой диаграммы также приведен на рис.2.

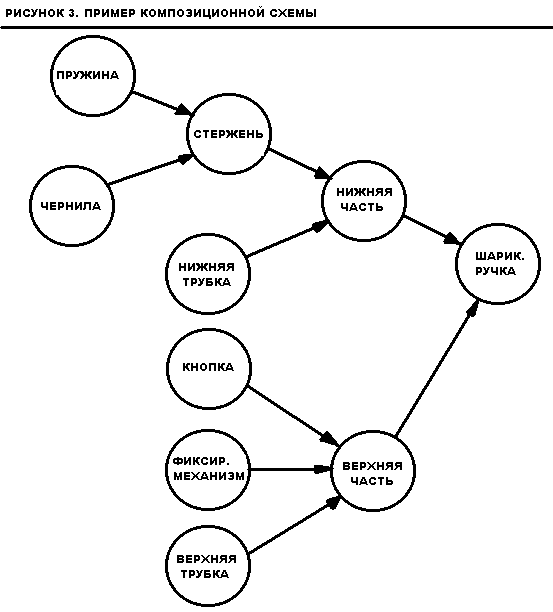
  3. Композиционная схема. Композиционные схемы (Composition Schematics) являются механизмом графического представления состава классов онтологии и фактически представляют собой инструменты онтологического исследования по принципу "Что из чего состоит". В частности, композиционные схемы позволяют наглядно отображать состав объектов, относящихся к тому или иному классу. На рисунке 3 изображена композиционная схема шариковой ручки, относящейся к классу шариковых автоматических ручек. В данном случае шариковая ручка является системой, к которой мы применяем методы онтологического исследования. С помощью композиционной схемы мы наглядно документируем, что авторучка состоит из нижней и верхней трубки, нижняя трубка в свою очередь включает в себя кнопку и фиксирующий механизм, а верхняя трубка включает в себя стержень и пружину.
  4. Схема взаимосвязей. Схемы взаимосвязей (Relation Schematics) позволяют разработчикам визуализировать и изучать взаимосвязи между различными классами объектов в системе. В некоторых случаях схемы взаимосвязей используются для отображения зависимостей между самими же классовыми взаимосвязями. Мотивацией для развития подобной возможности послужило то тривиальное правило, что все вновь разработанные концепции всегда базируются на уже существующих и изученных. Это тесно согласуется с теорией Новака и Гоуэна (Novak & Gowin, 1984), суть которой в том, что изучение любой системы часто происходит от частного к общему, то есть, происходит изыскание и исследование новой частной информации, влияющее на конечные характеристики более общей концепции, к которой эта информация имела прямое отношение. Исходя из этой гипотезы, естественным образом изучения новой или плохо понимаемой взаимосвязи является соотнесение ее с достаточно изученной взаимосвязью, для исследования характеристик их сосуществования.
  5. Диаграмма состояния объекта. Диаграмма состояния объекта (Object State Schemantic) позволяет документировать тот или иной процесс с точки зрения изменения состояния объекта. В происходящих процессах могут произойти два типа изменения объекта: объект может поменять свое состояние или класс. Между этими двумя видами изменений по сути не существует принципиальной разницы: объекты, относящиеся к определенному классу K в начальном состоянии в течение процесса могут просто перейти к его дочернему или просто родственному классу. Например, полученная в процессе нагревания теплая вода, уже относится не к классу ВОДА, а к его дочернему классу ТЕПЛАЯ ВОДА. Однако при формальном описании процесса, во избежание путаницы, целесообразно разделять оба вида изменений, и для такого разделения используется обозначения следующего вида: "класс:состояние". Например теплая вода будет описываться следующим образом: "вода:теплая", холодная - "вода:холодная" и так далее. Таким образом, диаграммы состояния в IDEF5 наглядно представляют изменения состояния или класса объекта в течение всего хода процесса. Пример такой диаграммы приведен на рис.4

Заключение.

Суммируя вышеизложенное, еще раз отметим, что строение и свойства любой системы могут быть эффективно исследованы и задокументированы при помощи следующих средств: словаря терминов, используемых при описании характеристик объектов и процессов, имеющих отношение к рассматриваемой системе, точных и однозначных определений всех терминов этого словаря и классификации логических взаимосвязей между этими терминами.

Набор этих средств, по сути, и является онтологией системы, а стандарт IDEF5 предоставляет структурированную методологию, с помощью которой можно наглядно и эффективно разрабатывать, поддерживать и изучать эту онтологию.

 

IT-консалтинг Software Engineering Программирование СУБД Безопасность Internet Сети ОС Hardware

CITForum © 1997–2025