CITForum Море(!) аналитической информации!
IT-консалтинг Software Engineering Программирование СУБД Безопасность Internet Сети ОС Hardware

2.3.1. Исследование моделей информационного представления данных в современных СУБД.

Исследование различным методов ис средств представления и управления данными в информационных системах проведем на примере интерактивной базы данных патентного обеспечения (ПО) конструкторско-технологического проектирования (КТП). Патент - это документ, свидетельствующий о праве изобретателя на его изобретение. Для стандартизации и облегчения поиска информации были введены различные классификации патентов: (Национальная Классификация Патентов (НКИ), Универсальная Десятичная Классификация (УДК), Международная Классификация Изобретений (МКИ)). Все эти классификации призваны служить инструментом для упорядоченного хранения патентных документов, что облегчает доступ к содержащейся в них информации, быть основой для избирательного распределения информации среди потребителей патентной информации и для получения систематических данных в области промышленного соответствия, что в свою очередь, определяет уровень развития различных областей техники.

Классификации патентов имеют сложную структуру, и для поиска необходимой информации может потребоваться много времени. Возможна организация поиска по всем имеющимся классификациям изобретений, но пока, в качестве примера, мы рассмотрим только Международную Классификацию Изобретений, которая являясь средством для единообразного в международном масштабе классифицирования патентных документов, представляет собой эффективный инструмент для патентных ведомств и других потребителей, осуществляющих поиск патентных документов с целью установления новизны и оценки вклада изобретения в заявленное техническое решение (включая оценку технической прогрессивности и полезности или результата).

Международная Классификация Изобретений (МКИ) имеет иерархическую структуру (представленную на рис.1) и состоит из следующих отделов: 1 - Раздел, 2 - Класс, 3 - Подкласс, 4 - Группа, 5 - Подгруппа. Иерархическая структура классификации МКИ представлена на рис.31.

Рис. 31. Иерархическая структура классификации МКИ - как основа АИс патентного обеспечения КТП.

Логическая модель

Переход от функциональной модели к логической осуществляется с помощью реляционных методов, при этом иерархическая структура функциональной модели реализуется с использованием отношений один - ко -многим и рекурсивных рис. 27. Реализацией данной логической модели является совокупностью таблиц, объединенных в единый модуль - патентную информационную базу данных ( PIB - Patent Information dateBase).

Ядром логической модели является таблица PIB_MKI (МКИ), связывающая таблицы PIB_PART (Раздел), PIB_CLASS (Класс), PIB_SUBCLASS (Подкласс), PIB_GROUP (Группа), PIB_SUB-GROUP (Подгруппа) в единую структуру, определяющую реализацию Международной Классификации Изобретений (МКИ) винформационной системе патентного обеспечения технологического проектирования. Таблица PIB_MKI (МКИ) в свою очередь связана с таблицей PIB_PATENT (Патент), отвечающей за связь с таблицами PIB_GRATHDOC (Графические документы) и PIB_UDK (УДК).Таблица PIB_UDK (УДК) реализует Универсальную Десятичную Классификацию (УДК). Структура таблиц модуля PIB представлена в таблице1.

Таблица 1. Информационно-логическая Структура модуля Международной Классификации Изобретений.

Имя таблицы

Имя поля

Функц. Назначение

PIB_PART

PART_NNN

Уникальный идентификатор

 

PART_INDEX

Индекс раздела в МКИ

 

PART_TITLE

Название раздела

PIB_CLASS

CLASS_NNN

Уникальный идентификатор

 

CLASS_INDEX

Индекс класса в МКИ

 

CLASS_TITLE

Название класса

PIB_SUBCLASS

SUBCLASS_NNN

Уникальный идентификатор

 

SUBCLASS_INDEX

Индекс подкласса в МКИ

 

SUBCLASS_TITLE

Название подкласса

PIB_GROUP

GROUP_NNN

Уникальный идентификатор

 

GROUP_INDEX

Индекс группы в МКИ

 

GROUP_TITLE

Название группы

PIB_SUB-GROUP

SUB-GROUP_NNN

Уникальный идентификатор

 

SUB-GROUP_INDEX

Индекс подгруппы в МКИ

 

SUB-GROUP_TITLE

Название подгруппы

PIB_PATENT

PATENT_NNN

Уникальный идентификатор

 

PATENT_INDEX

Патентный индекс в МКИ

 

PATENT_TITLE

Название патента

 

PATENT_AUTHOR

Авторы патента

 

PATENT_NOTES

Примечания

PIB_UDK

UDK_NNN

Уникальный идентификатор

 

UDK_INDEX

Патентный индекс в УДК

 

UDK_NOTES

Примечания

PIB_GRATHDOC

GRATHDOC_NNN

Уникальный идентификатор

 

GRATHDOC_FILE

Имя файла

PIB_MKI

MKI_NNN

Уникальный идентификатор

img src="oracle_pr35.gif" border=0 WIDTH=424 height=208>

Рис 32. Логическая модель

Исследование архитектур программно-технологической реализации АИС

В настоящее время существует множество архитектур, служащих для разработки информационных систем, ядром которых является СУБД. Клиент в типичной конфигурации клиент/сервер - это автоматизированное рабочее место, использующее графический интерфейс (Graphical User Interface - GUI), обычно Microsoft Windows, Macintosh.

Сервер же, в основном, предназначен для хранения, передачи и распределения информации между клиентами. В клиент/серверной конфигурации программные средства имеют разделение на клиентскую и серверную часть, однако, частые обращения клиента к серверу снижают производительность работы сети и обуславливают сложность настройки системы.

Рассмотрим варианты распределения функций СУБД в клиент/серверной системы. СУБД выполняет три основные функции:

  1. доступ к данным;
  2. предоставление данных;
  3. бизнес - функции.

Сервер СУБД может быть реализован на различных платформах, под управлением операционных систем UNIX, NetWare, Windows NT, OS/2 и др.

До появления технологии клиент/сервер большинство приложений функционировало на одной ЭВМ. Одна система отвечала не только за всю обработку данных, но также и за выполнение логики приложения. Кроме того, та же система обрабатывала весь обмен с каждым терминалом; все нажатия клавиш и элементы отображения обслуживались тем же процессором, который обрабатывал запросы к базе данных и логику приложения.

Oracle предоставляет такие возможности, как хранимые процедуры, поддержка ограничений целостности, функции, определяемые пользователем, триггеры базы данных и ряд других. Все это позволяет приложению хранить большое количество бизнес-правил (или семантику модели данных) на уровне базы данных. В результате приложение освобождается для выполнения более тонких задач обработки. Как показано на рис.28, такая СУБД намного более устойчива.

Программные продукты Oracle охватывают все основные компоненты архитектуры клиент/сервер, показанной на рис. 29:

1)полнофункциональный высокопроизводительный сервер RDBMS (система управления реляционной базой данных), масштабируемый от портативных ЭВМ до мэйнфреймов;

  1. средства для разработки и запуска клиентских приложений, поддерживающие несколько сред GUI;
  2. программный компонент для организации связи между БД на различных ЭВМ, который обеспечивает эффективную и безопасную связь с помощью широкого набора сетевых протоколов.

Рис. 33. Взаимодействие основных компонентов в архитектуре Oracle.

Oracle использует память системы (как реальную, так и виртуальную) для выполнения пользовательских процессов и самого программного обеспечения СУБД, и для кэширования объектов данных. В простой конфигурации Oracle файлы базы данных, структуры памяти, фоновые и пользовательские процессы располагаются на одной машине без использования сети. Однако, намного чаще встречается конфигурация, когда БД расположена на машине-сервере, а инструментальные средства Oracle - на другой машине (например, РС с Microsoft Windows). При такой клиент/серверной конфигурации машины связываются посредством некоторого сетевого программного обеспечения, которое позволяет двум машинам поддерживать связь. Для организации взаимодействия клиент/сервер или сервер-сервер необходимо использовать программный продукт Oracle SQL*Net, который позволяет СУБД Oracle взаимодействовать с сетевым протоколом. SQL*Net и поддерживает большинство сетевых протоколов для локальных вычислительных сетей (таких как TCP/IP, IPX/SPX) и для мэйнфреймов (например, SNA). По существу, SQL*Net является промежуточной программной прослойкой между Oracle и сетевым ПО, обеспечивающей связь между клиентской машиной Oracle (на которой работает, например, SQL*Plus) и сервером базы данных или между серверами баз данных. Опции SQL*Net позволяют одной машине работать с одним сетевым протоколом, сообщаясь с другой машиной, работающей с другим протоколом.

Рис. 34. SQL*NET как средство обеспечения взаимодействия между СУБД и сетью.

В зависимости от размеров, таблицы (и других объектов) всех учетных разделов пользователей могут, очевидно, размещаться в одном файле базы данных, но это - не лучшее решение, так как оно не способствует гибкости структуры базы данных для управления доступом к различным пользовательским разделам, размещения базы данных на различных дисководах или резервного копирования и восстановления части базы данных. В СУБД Oracle предусмотрены привилегии системного уровня, резервное копирование и поддержка национальных языков. Все это позволяет сделать вывод о целесообразности разработки интерактивной информационной системы патентного обеспечения технологического проектирования на основе СУБД Oracle.

2.3.2 Компоненты системы управления реляционной базой данных (RDBMS).

2.3.2.1 Ядро системы управления реляционной базой данных (RDBMS).

Две важные части архитектуры RDBMS - ядро, которое является программным обеспечением, и словарь данных, который состоит из структур данных системного уровня, используемых ядром, управляющим базой данных.

RDBMS можно рассматривать как операционную систему (или подсистему), разработанную специально для управления доступом к данным; ее основные функции - хранение, выборка и обеспечение безопасности данных. Подобно операционной системе, СУБД Oracle управляет доступом одновременно работающих пользователей базы данных к некоторому набору ресурсов. Подсистемы RDBMS очень схожи с соответствующими подсистемами ОС и сильно интегрированы с предоставляемыми базовой ОС сервисными функциями доступа на машинном уровне к таким ресурсам, как память, центральный процессор, устройства и файловые структуры.

RDBMS поддерживают собственный список авторизованных пользователей и их привилегий; управляют кэшем памяти и страничным обменом; управляют блокировкой разделяемых ресурсов; принимают и планируют выполнение запросов пользователя; управляют использованием табличного пространства.

На рис.31. показаны основные подсистемы ядра Oracle, управляющего базой данных.

Рис.31. Структура ядра СУБД Oracle.

Итак, база данных - собрание данных, между которыми существуют (смысловые) связи. Физическое расположение и реализация базы данных прозрачны для прикладных программ; физическую базу данных можно перемещать и реорганизовывать и это не окажет влияния на работоспособность программ.

Физически база данных Oracle - не более чем набор файлов где-то на диске. Расположение этих файлов несущественно для функционирования (хотя важно для производительности) базы данных.

Логически база данных - это множество пользовательских разделов Oracle, каждый из которых идентифицируется именем пользователя (с паролем), уникальным в данной БД. На рис.29. показана архитектура Oracle.

Существуют три основные группы файлов на диске, составляющие базу данных.

  1. Файлы базы данных
  2. Управляющие файлы
  3. Журнальные файлы

Наиболее важные из них - файлы базы данных, где располагаются собственно данные. Управляющие и журнальные файлы поддерживают функционирование архитектуры. Для доступа к данным БД все три набора файлов должны присутствовать, быть открытыми и доступными Oracle. Если эти файлы отсутствуют, обратиться к базе данных нельзя, и администратор базы данных должен будет восстанавливать часть или всю БД, используя файлы резервных копий (если их сделали!). Все эти файлы двоичные.

После инсталляции СУБД (об этапах установки подробно написано в [ ]) администратор имеет возможность войти в СУБД используя учетные записи SYS или SYSTEM, с парролем: master или manager, для создание учетных записей других пользовтаелей, при этом пароли учетных записей SYS и SYSTEM необходимо сразу же изменить.

Для работы с файлами базы данных на машине должны существовать системные процессы Oracle и один (или больше) пользовательский процесс.

Системные процессы Oracle (их называют фоновыми) обеспечивают функционирование пользовательских процессов - выполняют функции, которые иначе пришлось бы выполнять пользовательским процессам непосредственно.

Дополнительно к фоновым процессам Oracle в простейшем случае на одно подключение к базе данных должен существовать один пользовательский процесс. Пользователь должен подключиться к базе данных прежде чем он сможет обратиться к какому-либо объекту. Если один пользователь регистрируется в Oracle, используя SQL*Plus, другой пользователь выбирает Oracle Forms, а еще один пользователь открывает электронную таблицу Excel, значит имеется три пользовательских процесса для работы с этой базой данных - по одному для каждого подключения.

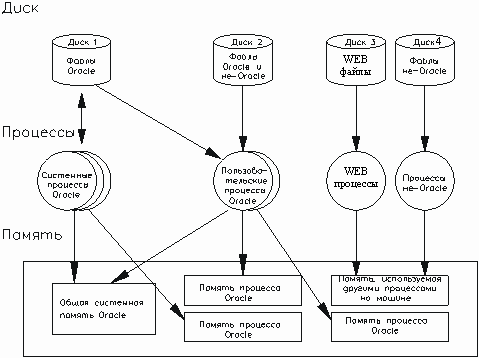
Oracle использует память системы (как реальную, так и виртуальную) для выполнения пользовательских процессов и самого программного обеспечения СУБД, и для кэширования объектов данных. Существуют две главные области памяти Oracle:

  1. разделяемая память, которая используется всеми процессами, работающими с базой данных,
  2. локальная память для каждого пользовательского процесса.

Системная память.

Системная память. Oracle для всей базы данных называется SGA (system global агеа - системная глобальная область или shared global агеа - разделяемая глобальная область). Данные и управляющие структуры в SGA являются разделяемыми, и все фоновые процессы Oracle и пользовательские процессы могут к ним обращаться.

Память пользовательского процесса. Для каждого подключения к базе данных Oracle выделяет PGA (process global агеа - глобальную область процесса или program global агеа - глобальную область программы) в памяти машины и, кроме того, - PGA для фоновых процессов. Эта область памяти содержит данные и управляющую информацию одного процесса и между процессами не разделяется.

2.3.2.2 Типы обрабатываемых данных

Типы данных обрабатываемых СУБД Oracle представлены в таблице.

Таблица 2. Типы обрабатываемых данных.

Тип данных Описание
СНАR(size) Символьная строка фиксированной длины, имеющая максимальную длину size символов. Длина по умолчанию 1, максимальная -255.
СНАRАСТЕR(size) То же, что и CHAR.
DATE Правильные даты в интервале от 1 января 4712 года до н.э. до 31 декабря 4712 года.
LONG Символьные данные переменной длины до 2 Гигабайт.
LONG RAW Двоичные данные переменной длины вплоть до 2 Гигабайт или 231-1.
MLSLABEL Используется в Trusted ORACLE.
NUMBER(p,s) Число, имеющее p значащих цифр и масштаб s. р может быть от 1 до 38. s может принимать значения от -84 до 127.
RAW(size) Двоичные данные длиной size байт. Максимальное значение для size - 2000 байт. Параметр те для RAW обязателен.
RAW MLSLABEL Используется в Trusted ORACLE.
ROWID Значения псевдостолбца ROWID.
VARCHAR2(size) Символьная строка переменной длины, имеющая максимальную длину size символов. Длина по умолчанию 1, максимальная - 2000.
VARCHAR(size) То же что и VARCHAR2.

Извлекать данные можно также и из псевдостолбцов (табл.3), которые похожи на столбцы таблиц, но их значения нельзя изменять при помощи операторов DML.

Таблица 3. Псевдостолбцы.

Название столбца Возвращаемое значение
sequence.CURRVAL Текущее значение sequence в данном сеансе (sequence.NEXTVAL должен быть выбран).
sequence.NEXTVAL Следующее значение sequence в текущем сеансе.
[table.]LEVEL 1 - для корня дерева, 2 - для узлов второго уровня и так далее. Используется в операторе SELECT в иерархических запросах.
[table.]ROWID Значение, которое идентифицируют строку в таблице table уникальным образом. Значения псевдостолбца ROWID имеют тип данных ROWID, а не NUMBER и не CHAR.
ROWNUM Порядковый номер строки среди других строк, выбираемых запросом. ORACLE выбирает строки в произвольном порядке и приписывает значения ROWNUM, прежде чем строки будут отсортированы предложением ORDER BY.

Требования к именам объектов базы данных

  • должны иметь длину от 1 до 30 бант, за исключением имен баз данных, длина которых ограничена 8 байтами;
  • не могут содержать кавычек;
  • не могут совпадать с именами других объектов.

Имена, которые всегда заключены в двойные кавычки, могут нарушать, приведенные ниже правила. В противном случае, имена

  • должны начинаться с букв A-Z;
  • могут содержать только символы A-Z, 0-9, _, $ и #;
  • не могут дублировать зарезервированные слова SQL.

Различие между прописными и строчными буквами учитывается только в именах, заключенных о двойные кавычки.

Операции и их приоритеты

Арифметические операции

Символьные операции

Логические операции

Операции сравнения

+ - (один операнд)

| |

NOT

=

* /

 

AND

!= ^= ~= <>

+ - (два операнда)

 

OR

> >= < <=

     

IN

     

NOT IN

     

ANY, SOME

     

ALL

Назад | Содержание | Вперед

 

IT-консалтинг Software Engineering Программирование СУБД Безопасность Internet Сети ОС Hardware

CITForum © 1997–2025