Логическая структура комплекса и взаимодействие его подсистем
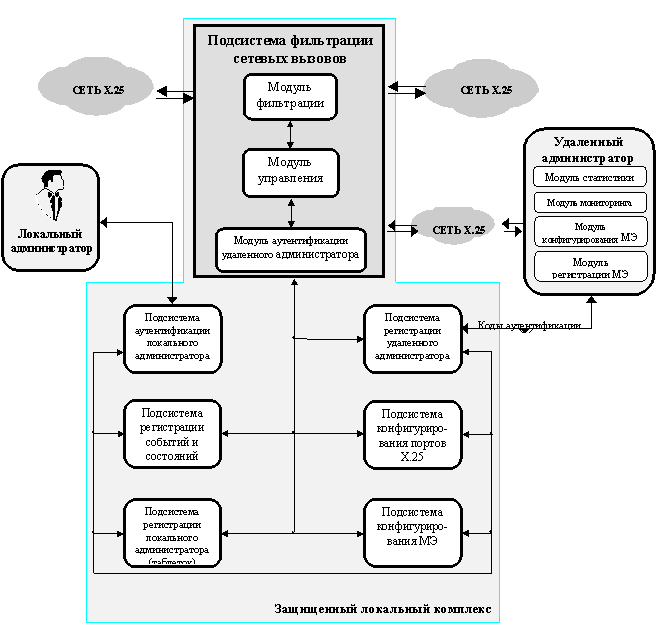
Структурная схема комплекса, отражающая взаимосвязь работы его подсистем и взаимодействие с внешней средой, представлена на Рис. 4-1:

Рис. - 1
В состав комплекса "ФПСУ X.25" входят следующие основные компоненты:
Межсетевой экран:
- Подсистема фильтрации сетевых вызовов осуществляет:
- фильтрацию запросов на установление виртуальных соединений и служебных пакетов;
- идентификацию и аутентификацию запросов;
- высокоэффективное сжатие данных;
- резервирование сетевого порта при сбоях в глобальной сети x...25.
- Подсистема аутентификации удалённого администратора:
- осуществляет идентификацию и аутентификацию удалённого администратора при запросах на доступ к МЭ;
- предоставляет возможность дистанционного доступа к другим подсистемам МЭ;
- контролирует права удалённого администратора при запросах на доступ.
- Подсистема разграничения доступа:
- осуществляет идентификацию и аутентификацию локальных администраторов;
- разграничивает доступ к МЭ по зарегистрированным правам для различных классов администраторов;
- обеспечивает целостность программной и информационной частей комплекса, создавая на компьютере собственную изолированную среду и защищая данные на жестком диске;
- обеспечивает возможность контроля целостности программных модулей МЭ.
- Подсистема конфигурирования СЕТЕВОГО ФИЛЬТРА X.25 позволяет задавать критерии фильтрации в виде таблиц разрешенных соединений и интерфейсов доступа.
- Подсистема конфигурирования сетевых портов осуществляет настройку сетевого оборудования комплекса для работы конкретного МЭ;
- Подсистема регистрации событий и состояний (статистики):
- автоматически выполняет автономный сбор полной статистической информации о функционировании МЭ, в частности: регистрирует на МЭ запросы на установление виртуальных соединений, действия локальных операторов и администраторов, а также удалённых администраторов;
- предоставляет возможность просмотр статистических данных и на запись их в файл соответствующего формата (DBF) для последующей обработки другой программой;
- Подсистема регистрации удалённых администраторов позволяет регистрировать на МЭ удалённых администраторов для последующей их идентификации и аутентификации с присвоением им конкретных прав на доступ к подсистемам МЭ.
Подсистема удалённого администрирования МЭ
- Подсистема удалённого администрирования осуществляет:
- фильтрацию входящих вызовов;
- идентификацию и аутентификацию МЭ при запросах удалённого администратора;
- идентификацию и аутентификацию удалённого администратора при запуске подсистемы;
- защиту работы подсистемы путем блокировки любых действий до введения пароля.
- Модуль регистрации МЭ осуществляет регистрацию МЭ для его последующей идентификации и аутентификации.
- Модуль конфигурации МЭ осуществляет:
- дистанционное конфигурирование МЭ;
- согласование работы нескольких МЭ, в частности синхронизацию времени на МЭ с текущим временем удалённого администратора.
- Модуль статистики осуществляет:
- доступ к статистике, накопленной на МЭ, её просмотр и вывод в файлы для последующей обработки;
- автоматический сбор статистики с МЭ в собственное специальное хранилище.
- Модуль "Мониторинг" осуществляет автоматический анализ регистрационной информации с графическим отображением результатов анализа и сигнализацией программируемых событий.
[Назад]
[Содержание]
[Вперед]