CITForum Море(!) аналитической информации!
IT-консалтинг Software Engineering Программирование СУБД Безопасность Internet Сети ОС Hardware
2001 г

Software Project Manager среднего проекта – кто он?

Я не собираюсь делать свою работу за других!
Одно из правил руководителя.

Автор: Евгений Игумнов
Геокад плюс (Новосибирск)
Редактор: Денис Щеглов sda0@mail.ru
Опубликовано: 21.11.2001
Домашняя страничка автора: http://manager.olc.ru

Содержание

От маленьких проектов к средним проектам – было два программиста, а стало восемь.

По моим наблюдениям, основная масса проектов, которые делают Российские оффшорные фирмы, обычно длятся не более двух месяцев с участием одного или двух программистов. Многие фирмы даже умышленно не берут заказы среднего размера, рассчитанные на полгода или год с участием 6 или 10 программистов. Некоторые фирмы решаются на такие проекты, но им приходится проводить реструктуризацию организации для того, что бы было возможно выполнять такие заказы.

Общеизвестно, что понятие “проект” подразумевает под собой процесс, имеющий точные временные ограничения, т.е. дату начала и дату окончания. Ключевую роль в любом проекте играет так называемый Руководитель Проекта (Project Manager). Естественно, что Руководитель Программного Проекта (Software Project Manager) имеет специфические особенности, связанные с отраслью создания программного обеспечения. В этой статье я постараюсь рассказать о функциях руководителя средних проектов, а также о стадиях, через которые должен пройти проект под его руководством. В статье я делаю ставку на объектно-ориентированные проекты и упускаю из виду такие вещи как тестирование и управление рисками.

На мой взгляд, руководитель проекта должен обладать знанием технологий, на которых будет реализован проект. Представим, что во главе проекта стоит руководитель, который имеет только общее представление о работе своих подчиненных - программистов. В лучшем случае вы получите надзирателя, который всегда полагается на честность программистов, а в худшем - нахлебника, которому будут «пудрить мозги» «ушлые» программисты и проект будет, мягко говоря, отставать от графика, а, скорее всего, вообще не придет к стадии завершения. По какой причине я выставил такие требования к руководителю проекта, будет видно из последующего материала. Дело в том, что один квалифицированный программист с большим опытом работает в десять раз эффективнее начинающего, так утверждает Брукс или Йордан, но, как правило, фирмы не торопятся нанимать высокооплачиваемых программистов. В сложившейся ситуации намного эффективнее из такого специалиста сделать руководителя проекта и дать ему в подчинение не таких дорогостоящих программистов. Но ни в коем случае не нужно делать наоборот, так как забивать гвозди микроскопом это очень дорогое и не эффективное занятие. Другими словами, руководитель проекта должен иметь очень высокую квалификацию, а не мешать своими неразумными указаниями слишком умному исполнителю.

Существует масса книг зарубежных авторов на тему Software Project Management, которые ориентированы на большие проекты и, естественно, управление такими проектами отличаются от управления средними проектами. В этой статье я постарался выделить конструктивные моменты деятельности и обязанностей руководителя именно среднего проекта.

Анализ предметной области – концептуальная модель

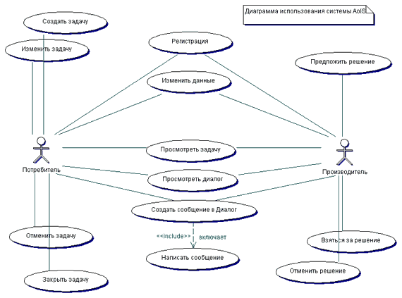
Прежде чем приступить к реализации какого либо проекта, руководитель проекта должен хорошо представлять предметную область поставленной перед ним задачи. Настоятельно рекомендую начать с построения диаграмм вариантов использования системы (use case diagram). Пример такой диаграммы изображен на рис.1. Данная диаграмма была позаимствована мной из некоммерческого проекта “Агент Интеллектуальных Услуг”, проект в котором я принимал участие.

Рис.1.

На рис.1 изображены укрупненные прецеденты, которые можно будет в дальнейшем детализировать. Человечками обозначаются актеры, которые взаимодействуют с разрабатываемой системой и выполняют определенные роли. Овалы показывают виды этих взаимодействий или прецедентов использования системы. Актерами могут быть как пользователи, так и части самой системы, которые функционируют самостоятельно. Более подробную нотацию данного вида диаграммы можно найти в любой литературе по UML.

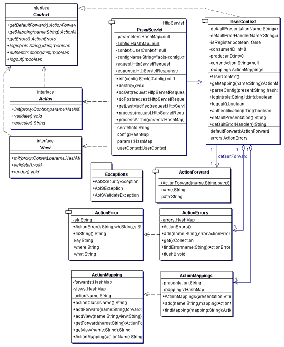
После того как руководитель проекта осознал, кто и как будет пользоваться будущей системой, необходимо переходить к разработке концептуальной (понятийной) модели системы или, другими словами, составить словарь понятий предметной области, с которыми работает разрабатываемая система и установить связи между понятиями. Для этой цели я предлагаю построить диаграмму классов (class diagram). Пример такой диаграммы изображен на рис.2.

Рис. 2

Данную диаграмму я позаимствовал из того же проекта. Понятия из предметной области необходимо объединить в классы и показать между ними связи. Связи должны иметь названия и кратности. Например, потребитель может послать ноль или много сообщений, но каждое сообщение должно иметь одного потребителя, это видно из связи между классами Consumer и Message. Более подробную нотацию данного вида диаграммы также можно найти в литературе по UML.

После построения этих диаграмм руководитель проекта получит, во-первых, функционально ориентированную картину системы, а во-вторых, объектно-ориентированную. Первое необходимо, для того чтобы понять, что будет происходить внутри и снаружи системы, а второе для того, что бы получить основу для будущей объектно-ориентированной системы.

Настоятельно требуйте это от своих руководителей проектов. С одной стороны, это заставит их лучше разобраться с задачей, которую они решают, а с другой, вы получите контрольные точки в виде диаграммы использования, по которым сможете отслеживать состояние проекта, спрашивая с руководителя проекта, какие прецеденты использования уже реализованы.

Разработка спецификации архитектуры системы – переход от концептуальной модели к программной модели

После того как руководитель проекта получил функционально-ориентированную и объектно-ориентированную картину системы, ему необходимо «объединить» их воедино и получить спецификацию системы, которую можно выдавать программистам на реализацию в программный код.

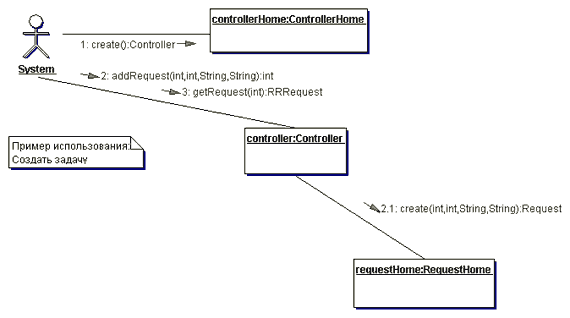
Необходимо взять часть прецедентов использования и построить для каждого из них диаграмму взаимодействия, например, диаграмму кооперации (collaboration diagram). Пример такой диаграммы изображен на рис.3.

Рис. 3.

Во время построения диаграмм взаимодействия будут выделены публичные (public) методы классов, а также появятся классы чисто синтетической природы, которые не имеют аналогов в реальном мире. Этот этап, на мой взгляд, самый сложный и в нем можно допустить ошибки, которые будут тянуться на протяжении всего проекта. Вот по этой причине руководитель среднего программного проекта должен уметь не только программировать, но и иметь навыки работы программным архитектором (Software Architect).

Существуют так называемые шаблоны проектирования (design patterns), которые следует применять на этом этапе. Встает проблема распределения обязанностей между объектами и разработке взаимодействия объектов. Для успешного конструирования следует систематизировать и тщательно проанализировать принципы разработки. Такой подход к пониманию и использованию этих принципов основывается на применении шаблонов распределения обязанностей GRASP. Другой набор шаблонов – шаблоны GoF, которые не строго ориентированы на распределение обязанностей, а ориентированы на повторное использование дизайна и являются чисто синтетическими конструкциями, не имеющими никакого отношения к объектам реального мира. Всего выделяются три группы шаблонов. Порождающие шаблоны проектирования абстрагируют процесс создания объектов. В структурных шаблонах рассматривается вопрос о том, как из классов и объектов образуются более крупные структуры. Шаблоны поведения связаны с алгоритмами и распределением обязанностей между объектами. Результатом дизайна будет несколько диаграмм классов. Пример такой диаграммы показан на рис. 4.

Рис.4.

После получения хорошего дизайна системы следует разбить систему на пакеты, которые будут объединять классы, имеющие общую функциональную направленность и работающие вместе над осуществлением какой-то объединяющей их задачи. Возможно, что разбиение на пакеты руководитель проекта сделает во время этого этапа, а не в его конце, но если он об этом задумался как раз в последний момент, то разбиение системы на пакеты должно отразиться на дизайне классов. Стоит также построить диаграмму пакетов. Пример такой диаграммы изображен на рис.5.

Рис.5.

На этой диаграмме изображены зависимости между пакетами. Зависимость показывает использование классов из одного пакета классами другого. Другими словами, пока классы второго пакета не будут реализованы, классы первого пакета не смогут функционировать. Хотя, конечно, эту проблему можно обойти, используя заглушки. Исследуя полученную диаграмму, можно увидеть какие пакеты следует писать первыми, а какие пакеты придется вообще писать параллельно. Например, пакет server.client.model.fact не зависит от других пакетов, но от него зависят многие. Значит, его следует реализовать в первую очередь. Вот собственно, какова практическая ценность этой диаграммы.

Сетевое планирование – Кто? Когда? Сколько?

После того, как руководитель проекта получил спецификацию системы, как-то: диаграммы пакетов, диаграммы классов этих пакетов и диаграммы взаимодействия, - то следует приступать к сетевому планированию задач по реализации кода между программистами, которые находятся в его подчинении. Для этой цели, на мой взгляд, следует применять диаграмму Ганта. Пример такой диаграммы изображен на рис. 6.

Рис.6

Сначала руководитель проекта должен создать список ресурсов, т.е. программистов. Потом создать задачи крупного порядка, например, их можно позаимствовать из названий пакетов, и связать эти задачи, дабы установить порядок их исполнения на основе зависимостей между пакетами. Каждой задаче нужно назначить ее предварительную продолжительность. К полученным задачам прикрепить ресурсы (программистов), которые будет их исполнять. Следует внимательно следить за тем, что бы программист не получил задач требующих от него не 8-ми, а 16-ти часовой рабочий день. Далее, следует разбить крупные задачи на более мелкие подзадачи. С помощью так называемого work breakdown structure руководитель проекта должен получить иерархию задач. Это необходимо для того что бы с одной стороны точнее оценить временные затраты на задачи высшего порядка, а с другой стороны, точно сформулировать - что и когда должен делать каждый программист. Для этого этапа рекомендую использовать MS Project. Он позволит удобно и быстро распределить задачи и распечатать листочки с заданиями для программистов.

После того как руководитель проекта получит сетевой график в первом приближении, то уже можно более реалистично увидеть, сколько времени будет длиться проект и сколько ресурсов он требует.

Контроль версий файлов системы – большая бочка меда с ложкой дегтя

Проект переходит от стадии проектирования и планирования к стадии реализации. Когда в проекте работают несколько программистов над общими исходными файлами, начинается проблемы по поводу того, что программисты начинают мешать друг, другу внося изменения, в файлы, затирая чужие изменения. Так же встает проблема, как отслеживать самые последние версии файлов и распространять их между программистами.

Для того, что бы избежать этих проблем следует использовать программный продукт для контроля версий файлов. Существует большое количество коммерческих продуктов на эту тему. Но я бы рекомендовал некоммерческий продукт CVS.

Использование продуктов такого рода, конечно же, не решит все проблемы, но значительно облегчит и, следовательно, повысит продуктивность совместной работы программистов.

Принцип функционирования CVS довольно прост. Существует репозитарий (библиотека) всех исходных файлов проекта, там хранятся все версии каждого файла. Программисты могут подключиться к этому репозитарию и забрать с него самые последние версии исходных файлов проекта или любой его версии. Продукт CVS отвечает за синхронизацию локальных копий файлов проекта на машинах программистов с репозитарием и за разрешение конфликтов при совместном редактировании одного файла.

Руководителю проекта следует ввести одно очевидное правило работы с CVS для программистов: “Никогда не посылать в репозитарий файл заведомо не компилирующийся!”.

Механизм сборки всей системы – кто написал этот не компилирующийся файл?!

Процессу сборки следует уделить внимание в первые же дни реализации проекта. Дело в том, что программисты предпочитают работать в разных оболочках для редактирования и компиляции исходных кодов от простого текстового редактора notepad до сложного и многофункционального решения, такого как Together. Вследствие чего придется каждому из них постоянно возиться с настройками процесса компиляции. И это будет постоянной проблемой, так как по мере реализации проекта процесс сборки системы усложняется и обычно кардинально меняется.

Руководителю проекта следует внедрить единый для всех инструмент для сборки проекта и разместить сценарий сборки системы в репозитарии CVS. Таким образом, любой из программистов, получив посредством CVS последнюю версию сценария сборки, сможет без проблем собрать всю систему у себя на рабочем месте и в любой момент модернизировать этот сценарий в случае изменения сценария сборки подсистемы, которую он реализует. Возможно, что один из программистов лучше всех разбирается в сценарии сборки, и другие обращаются к нему за помощью при изменении сценария.

Сборку системы следует производить в начале рабочего дня, после того как все программисты отослали последние версии своих файлов на CVS. К сожалению, после сборки и запуска системы выявляются конфликты и ошибки, на устранение которых уходит какое-то время (рискну сказать - четверть рабочего дня).

Заключение

В заключении хочу сказать, что руководитель среднего программного проекта является ключевой фигурой. Изъятие его из проекта или замена будет иметь катастрофические последствия и может поставить крест на многих месяцах работы целого коллектива программистов. Во время реализации проекта его руководитель должен постоянно заниматься уточнением графика работы, контролем выполнения заданий и служить дополнительным «справочным пособием» к спецификации системы, которую реализуют программисты.

 

IT-консалтинг Software Engineering Программирование СУБД Безопасность Internet Сети ОС Hardware

CITForum © 1997–2025