CITForum Море(!) аналитической информации!
IT-консалтинг Software Engineering Программирование СУБД Безопасность Internet Сети ОС Hardware

Использование ARIS

Итак, ARIS представляет собой инструмент, используемый в процессе консалтинга с целью реорганизации предприятий. Какова же технология использования такой системы? Вообще говоря, из-за широкого спектра возможностей ARIS такая технология может значительно варьироваться в зависимости от целей проекта, реализуемого с помощью данной системы. Тем не менее, в общем случае можно выделить некоторую последовательность этапов такой технологии. Эта последовательность может включать следующие этапы:

  • сбор информации об объекте;
  • построение модели объекта "как есть";
  • анализ построенных моделей;
  • построение моделей "как должно быть";
  • проектирование информационной системы (в случае необходимости).

Сбор информации является первым этапом реализации проекта по реорганизации предприятия. Полученная в результате исследования объекта информация требует формализации и структуризации. На этом этапе и вступает система ARIS. С помощью данного программного продукта строятся модели объекта, отражающие его жизнедеятельность с разных сторон. Это может быть организационная структура предприятия, дерево его целей, информационные модели, отражающие структуру информации, используемой на предприятии и т.п. Конкретный набор методов, используемых для построения таких моделей, формируется в зависимости от целей проекта из числа тех восьмидесяти трех методов, которые поддерживает система ARIS.

При этом также определяется, какие из четырех аспектов архитектуры ARIS (организационная структура, функциональная составляющая, информационная составляющая и процессная составляющая) найдут свое отображение в итоговом наборе моделей. Для всестороннего описания системы необходимо построение моделей, отображающих все перечисленные аспекты, но для некоторых проектов полный набор может быть избыточен и потребуется исследование одного-двух аспектов. Например, организационного и процессного.

Модели в ARIS представляют собой графические схемы, отображающие соответствующие аспекты системы.

Элементами таких схем являются объекты, поддерживаемые ARIS. В качестве примеров объектов можно привести такие как "Функция", "Событие", "Структурное подразделение", "Документ" и т.п. Между объектами устанавливаются разнообразные связи. Так, между объектами "Функция" и "Структурное подразделение" могут быть установлены связи следующих видов:

  • выполняет;
  • принимает решение;
  • участвует в выполнении;
  • должен быть проинформирован о результатах;
  • консультирует исполнителей;
  • принимает результаты и т.п.

Каждому объекту соответствует установленный для объекта данного типа набор атрибутов, которые позволяют ввести дополнительную информацию о конкретном объекте. На следующих этапах введенные значения атрибутов могут использоваться при имитационном моделировании или для проведения стоимостного анализа.

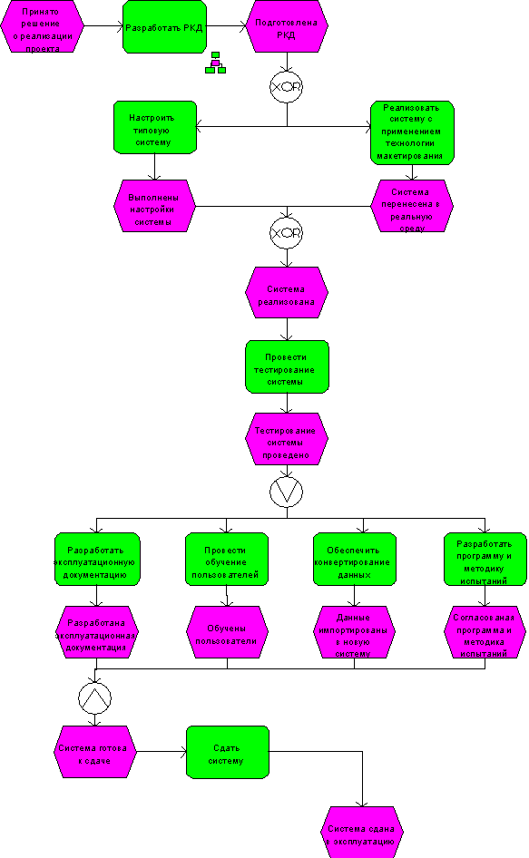
Таким образом, по результатам выполнения этого этапа возникает набор взаимосвязанных моделей, представляющих собой исходный материал для дальнейшего анализа. Пример такой модели приведен на рисунке.

Как уже отмечалось, в рамках методологии ARIS поддерживается стоимостной и имитационный динамический анализ. По результатам анализа проектируется новая система, которая должна возникнуть по результатам реорганизации действующей. На этом этапе ARIS используется для построения моделей проектируемой системы, что позволяет формализовать принимаемые в рамках реорганизации решения и облегчить процесс их согласования.

ARIS может использоваться не только как средство реорганизации предприятий с точки зрения преобразования деловых процессов, которые используются на данном предприятии. Важной составляющей функциональных возможностей ARIS является сопровождение процесса проектирования и внедрения автоматизированной информационной системы.

Как отмечалось выше, ARIS поддерживает три основные фазы жизненного цикла информационной системы - определение требований, разработка проектной спецификации, описание реализации. Если учитывать отечественные разработки по этому поводу, то можно отметить, что данные фазы соответствуют принятым в отечественной практике, согласно сборнику ГОСТов "Единая система программной документации", стадиям разработки программного продукта - разработка технического задания на систему, эскизный проект, технический проект.

Таким образом, методология ARIS позволяет осуществить комплексное исследование системы, создать ее формализованное описание, провести анализ полученных моделей, спроектировать информационную систему и описать ее реализацию. В этой методологии наиболее полно воплощаются базовые принципы системного подхода, требующего полного и всестороннего рассмотрения исследуемой системы. Можно с уверенностью сказать, что на сегодняшний день ARIS является одним из наиболее перспективных инструментов проектирования и анализа систем.

Рис. 4. Модель процесса проектирования и разработки ИС

Назад | Содержание

 

IT-консалтинг Software Engineering Программирование СУБД Безопасность Internet Сети ОС Hardware

CITForum © 1997–2025